正常反应:身体的“自卫战”
拔牙本质上是一种外科手术,即使再简单,也会对身体造成创伤,身体会将这种创伤识别为“入侵”或“损伤”,并启动免疫系统来修复和防御,这个过程就可能导致轻微的发热。
正常发热的特点:

(图片来源网络,侵删)
- 体温升高幅度小: 通常体温在 5℃ - 38.5℃ 之间,属于低热。
- 持续时间短: 一般在拔牙后的 24-48小时 内出现,之后会自行消退。
- 伴随症状轻微: 可能会感到轻微乏力、疲倦,但通常没有明显的疼痛、肿胀加剧或流脓等其他严重症状。
导致正常发热的原因:
-
无菌性炎症反应:
- 原理: 拔牙时,医生需要切开牙龈、分离牙龈、去除牙槽骨、扩大牙槽窝等,这些操作都会造成组织损伤,身体为了修复这些损伤,会启动炎症反应,释放炎症介质(如前列腺素),这些物质作用于大脑的体温调节中枢,导致体温设定点升高,从而出现发热。
- 类比: 这就像我们不小心划破皮肤,伤口周围会红、肿、热、痛一样,拔牙的创伤范围更大,引发的全身性反应也更明显一些。
-
组织坏死与吸收热:
- 原理: 拔牙后,牙槽窝内会有一些微小的血凝块、少量坏死的组织碎片,身体需要将这些“废物”清理掉,这个过程被称为“吸收”,在吸收过程中,可能会产生轻微的热量,导致体温一过性升高。
-
身体应激反应:
(图片来源网络,侵删)- 原理: 手术本身对一些人来说是一种精神或生理上的应激,身体在应激状态下,会释放一些激素(如肾上腺素),也可能影响体温调节,导致轻微发热。
异常情况:感染的风险
如果发热持续不退、体温过高或伴随其他严重症状,这通常不是正常的炎症反应,而是感染的迹象。
异常发热的特点:
- 体温升高幅度大: 体温持续超过 5℃,甚至达到39℃以上。
- 持续时间长: 发热在 48小时后仍未缓解,甚至持续加重。
- 伴随严重症状:
- 剧烈疼痛: 拔牙后2-3天,疼痛不但没有减轻,反而越来越严重,并可能向耳部、太阳穴或头部放射。
- 面部肿胀加剧: 拔牙后的正常肿胀在3-4天内会逐渐消退,如果肿胀范围扩大、变硬、疼痛加剧,是感染的信号。
- 口腔异味/流脓: 从拔牙的创口处流出黄色或白色的脓液,或者口腔有明显的腐臭味。
- 张口困难: 因疼痛和肿胀导致嘴巴无法张开到正常大小。
- 全身症状: 除了高烧,还可能感到寒战、头痛、全身酸痛、淋巴结肿大等。
导致感染的原因:
-
血凝块脱落(干槽症 Dry Socket):
(图片来源网络,侵删)这是最常见且最痛苦的拔牙并发症,拔牙后,血凝块是保护伤口、促进愈合的“天然创可贴”,如果这个血凝块在术后早期(通常是术后2-3天)意外脱落或溶解,牙槽骨就会直接暴露在口腔环境中,受到细菌、食物残渣的刺激,引发剧烈疼痛和炎症,常伴有低热和口臭。
-
细菌污染:
- 术中: 如果手术时间过长、器械消毒不彻底或患者口腔内本身细菌数量多,细菌可能进入伤口。
- 术后: 患者在术后不注意口腔卫生,过早用患侧咀嚼、漱口过猛、吸烟等,都可能将细菌带入拔牙窝,导致感染。
-
身体抵抗力低下:
如果患者本身有糖尿病、免疫系统疾病,或正处于感冒、疲劳、营养不良等状态,身体抵抗力较差,更容易发生感染。
总结与建议
| 特征 | 正常反应 (炎症反应) | 异常情况 (感染/干槽症) |
|---|---|---|
| 体温 | 轻微低热 (37.5℃ - 38.5℃) | 高热 (≥38.5℃,持续不退) |
| 时间 | 术后24-48小时内,1-2天自愈 | 术后2-3天出现,持续加重 |
| 疼痛 | 术后正常疼痛,逐渐减轻 | 疼痛剧烈,进行性加重 |
| 肿胀 | 正术后肿胀,逐渐消退 | 肿胀加剧,范围扩大 |
| 其他 | 可能轻微乏力 | 流脓、口臭、张口困难、寒战 |
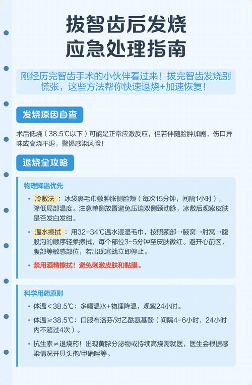
您应该怎么做?
- 观察: 拔牙后密切监测自己的体温和症状,如果只是轻微发热,没有其他不适,多休息、多喝水,一般会自行好转。
- 物理降温: 如果感觉发热不适,可以用温水擦拭额头、腋窝等部位帮助散热。
- 立即就医: 如果出现以下任何一种情况,请务必尽快联系您的牙医或前往医院口腔科就诊:
- 体温超过38.5℃。
- 发热持续超过48小时不退。
- 疼痛越来越严重,止痛药无效。
- 拔牙窝流出脓液,或口腔有恶臭味。
- 出现张口困难、面部严重肿胀等。
预防措施:
- 严格遵守医嘱,术后24小时内不要漱口、不要吐口水。
- 术后2小时内禁食,之后吃温凉、软烂的食物。
- 术后24-48小时内可冰敷面部,帮助消肿止痛。
- 术后24小时后开始用温盐水(或医生开的漱口水)轻轻含漱,保持口腔清洁。
- 术后一周内不要吸烟、饮酒,不要用患侧咀嚼。
轻微的发烧是身体在努力修复的信号,但如果出现高烧和严重症状,千万不要大意,及时就医是关键。

暂无评论,1人围观