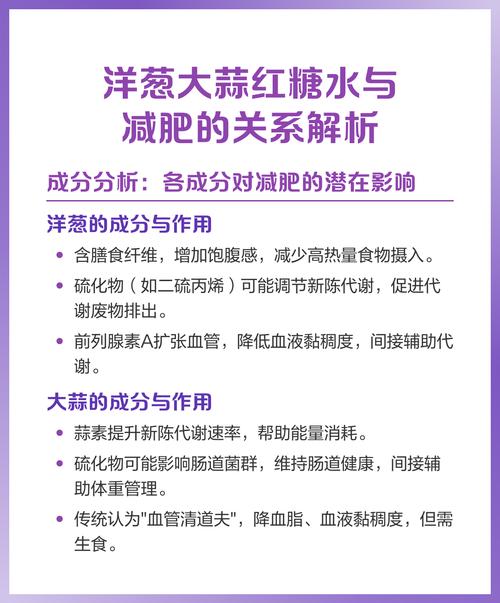
这是一个非常好的问题,因为它触及了很多人对“健康食品”的误解,我们需要明确一个核心原则:
任何食物,包括红糖,如果摄入过量,都会导致热量超标,从而阻碍减肥。

(图片来源网络,侵删)
红糖的主要成分是蔗糖,本质和白糖、冰糖没有太大区别,只是含有微量的矿物质(如铁、钙、钾等),但其含量远不足以构成显著的营养优势,热量却同样很高(约384大卡/100克)。
红糖本身并不能直接“减肥瘦身”,真正能帮助减肥的,是如何聪明地、少量地、有策略地使用红糖,并将其融入到健康饮食中。
下面我们分几个层面来探讨红糖的“减肥搭档”:
核心原则:控制量是前提
在讨论任何搭配之前,请务必记住:

(图片来源网络,侵删)
- 替代而非添加:用红糖替代你食谱中的白糖、冰糖或蜂蜜,而不是额外增加。
- 严格控制分量:建议每次使用不超过5-10克(约一小勺),并且计入你一天的总热量预算中。
红糖的“黄金搭档”:增强饱腹感,稳定血糖
这些搭配能利用红糖中的少量矿物质和风味,让你在少量摄入的情况下获得满足感,从而避免摄入更多高热量食物。
红糖 + 姜片
- 为什么是搭档?
- 促进代谢:姜中的姜辣素能促进血液循环,暂时性地提高新陈代谢率。
- 暖宫驱寒:对于体寒的女性,红糖姜茶是很好的暖身饮品,有助于改善因宫寒导致的虚胖和水肿。
- 饱腹感强:一杯温热的红糖姜水能带来强烈的饱腹感,可以作为餐前或加餐的饮品,减少正餐的食量。
- 食用建议:
- 红糖姜茶:取2-3片生姜,用开水冲泡,待水温稍降后,加入一小勺红糖搅匀。最佳饮用时间是上午或运动后,晚上饮用可能会影响睡眠。
红糖 + 燕麦
- 为什么是搭档?
- 缓释能量:燕麦富含膳食纤维,可以延缓红糖中糖分的吸收速度,避免血糖像坐过山车一样急剧升高和下降,从而减少饥饿感的快速来袭。
- 营养互补:燕麦提供蛋白质和膳食纤维,红糖提供少量矿物质,组合起来比单独吃任何一种都更健康。
- 食用建议:
- 燕麦粥:在煮好的无糖燕麦粥里,只加入一小勺红糖调味,可以再配上一些奇亚籽、坚果碎和水果,营养更均衡。
红糖 + 黑芝麻/核桃
- 为什么是搭档?
- 健康脂肪:黑芝麻和核桃富含不饱和脂肪酸,能提供持久的饱腹感,并帮助身体吸收脂溶性维生素。
- 矿物质补充:红糖和黑芝麻都富含铁元素,对于改善因缺铁引起的疲劳和虚胖有一定帮助。
- 美味代餐:将少量红糖与黑芝麻、核桃、少量燕麦等混合,制作成能量棒或代餐粥,可以作为健康的加餐选择。
- 食用建议:
- 芝麻糊/核桃糊:购买无糖的纯芝麻粉或核桃粉,用开水冲泡,只加一小勺红糖调味。
红糖 + 豆类(红豆、黑豆)
- 为什么是搭档?
- 高纤维组合:豆类是极好的植物蛋白和膳食纤维来源,与红糖搭配,同样是“慢碳”组合,饱腹感强。
- 传统养生:红豆和黑豆在中国传统养生中都有祛湿利水的作用,对于改善水肿型体质有帮助。
- 食用建议:
- 红豆/黑豆汤:将豆子提前浸泡,煮至软烂,只加入一小勺红糖,可以不加任何其他糖分,作为饭后甜点非常合适。
红糖的“错误搭档”:让你越吃越胖
以下搭配是减肥期间需要严格避免的,它们会让红糖的热量效应加倍。
- 红糖 + 油炸食品:如红糖麻花、红糖油饼,这是高糖、高脂肪的“热量炸弹”,是减肥的大忌。
- 红糖 + 精制米面:如红糖发糕、红糖馒头,精制碳水+糖分,极易导致血糖飙升,多余的糖分迅速转化为脂肪储存起来。
- 红糖 + 奶油/芝士:如红糖奶油面包、红糖芝士蛋糕,这又是一个糖和脂肪的致命组合。
- 红糖饮料:红糖奶茶、红糖可乐等,液体糖分极容易被身体吸收,且不知不觉就摄入超标。
总结与关键提醒
| 搭配类型 | 推荐指数 | 原因 | 食用建议 |
|---|---|---|---|
| 红糖 + 姜 | ⭐⭐⭐⭐⭐ | 促进代谢,暖身驱寒,增强饱腹感 | 上午或运动后饮用一小杯 |
| 红糖 + 燕麦 | ⭐⭐⭐⭐ | 缓释能量,营养互补,适合早餐 | 煮粥时少量调味 |
| 红糖 + 黑芝麻/核桃 | ⭐⭐⭐⭐ | 健康脂肪,饱腹感强,适合加餐 | 制作成能量糊或能量棒 |
| 红糖 + 豆类 | ⭐⭐⭐⭐ | 高纤维,饱腹感强,传统养生 | 煮成甜品,少量食用 |
| 红糖 + 油炸/精制碳水 | ⭐☆☆☆☆ | 高糖高脂,热量爆炸,极易发胖 | 坚决避免 |
最后的忠告:
- 不要迷信“超级食物”:没有单一的食物能让你减肥成功,减肥的核心永远是“热量缺口”,即消耗 > 摄入。
- 关注整体饮食:把红糖看作是健康饮食中的“调味品”或“点缀”,而不是主角,多吃蔬菜、优质蛋白和健康脂肪,才是减肥的王道。
- 结合运动:饮食控制必须配合规律的运动,才能达到最佳的燃脂塑形效果。
红糖可以减肥,但前提是“智慧地吃”,选择正确的搭档,严格控制分量,它就能成为你健康减肥路上的一个小帮手,而不是绊脚石。

(图片来源网络,侵删)

暂无评论,1人围观